高考录取结果,今日起可查!
发布日期:2023-07-11 15:25
浏览次数: 次
字体:[大 中 小]
(编辑:太白湖新区)
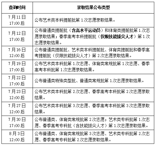
高考成绩公布后,志愿填报和招生录取工作也已全面展开。根据山东教育发布公布的高考录取结果查询时间表,今日(7月11日)17:00后,将陆续公布各批次志愿录取结果。
注:根据录取进度不同,录取结果公布的具体时间可能会略有变化,请及时关注山东省教育招生考试院网站。
各位考生可以通过“爱山东”高考录取去向查询服务,第一时间获取录取结果。
高考录取去向查询步骤:
进入“爱山东”APP、支付宝、微信小程序,首页搜索“高考录取去向查询”即可进入服务,输入考生号、证件号后四位及手机短信密码,即可查询高考录取结果。
(注:手机短信密码为登录“山东省2023年普通高等学校招生考试信息平台”所使用的手机短信密码。)
你也可以扫描或长按识别下方小程序码,直接进入“爱山东”高考录取去向查询服务进行查询。
“爱山东”温馨提示各位考生和家长,结合自身情况,科学选择、自主填报志愿,认准官方查询渠道,切勿轻信“小道消息”,做好个人信息防护,谨防上当受骗。
一跃龙门乘风起
折桂蟾宫传佳音
“爱山东”祝愿每个查询录取结果的你
都能被心仪的大学录取
